sábado, 4 de agosto de 2012
Sensor IR com 555
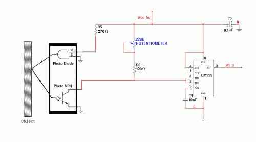
Pesquisando no site do Newton C. Braga (http://www.newtoncbraga.com.br/index.php/artigos/49-curiosidades/4577-art639.html) decidi desenvolver um circuito emissor de IR (representado pelo led vermelho) que produzisse frequências superiores aos 24kHz do sensor tradicional. Este sensor oscila na faixa dos 45kHz, simulado no Proteus.
Assinar:
Postar comentários (Atom)


Nenhum comentário:
Postar um comentário